研究成果+

研究成果

您的当前位置: 首页 > 研究成果 > 正文

青年教师何正蜜博士在杯伞科系统分类和毒蕈碱进化研究上取得重要进展

发布人:日期:2023年11月28日 15:45浏览数:

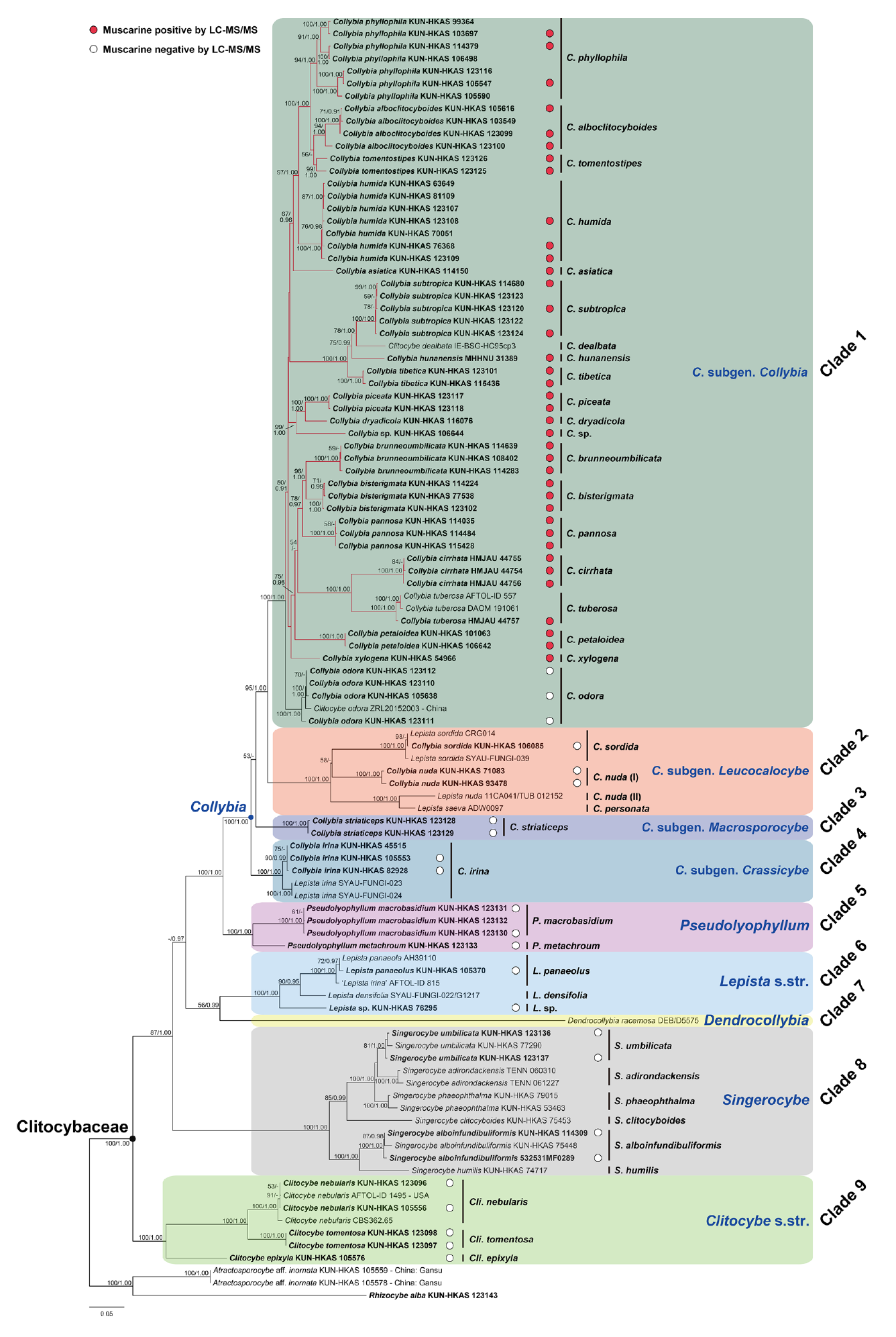
杯伞科(Clitocybaceae)隶属于蘑菇目(Agaricales)。该科全世界已知物种大约300种,杯伞科中既有可食用的种类,也有一些含有神经毒素毒蕈碱的毒蘑菇,近年来在湖南已发生10余起中毒事件,但是杯伞科的科下亲缘关系复杂不明,整个系统组成需重建,各个种的形态特征不易把握,是蘑菇目中分类最为困难的类群之一。同时,哪些物种是有毒的,它们在科中的系统位置如何等问题也不明确。

为了解决上述科学问题,何正蜜从湖南师范大学生命科学学院博士毕业后前往中国科学院昆明植物研究所从事博士后科研工作(2019-2022年),在合作导师杨祝良研究员的指导下对杯伞科进行了系统研究。基于分子系统发育、外观形态、显微结构、生境生态、毒素成分和演化时间证据,(1)更新了杯伞科的分类组成系统(6属):杯伞属(Clitocybe)、金钱菌属(Collybia)、树状金钱菌属(Dendrocollybia)、香蘑属(Lepista)、假离褶伞属(Pseudolyophyllum)和囊泡杯伞属(Singerocybe);(2)揭示了毒蕈碱毒素(Muscarine)在杯伞科中的起源和分布:毒蕈碱在该科内呈单系分布,仅经过一次独立演化,大约在两千万年出现,并且未发生丢失,为有毒金钱菌的一个共衍征;(3)挖掘了我国杯伞科物种的多样性,发表17新种和15新组合,其中19种有毒。

该研究成果于2023年11月27日以“Systematic arrangement within the family Clitocybaceae (Tricholomatineae, Agaricales): phylogenetic and phylogenomic evidence, morphological data and muscarine‑producing innovation”为题发表在期刊Fungal Diversity(IF2022=20.3)上。该论文第一作者为何正蜜博士,通讯作者为中国科学院昆明植物研究所杨祝良研究员。湖南师范大学陈作红教授和吉林农业大学图力古尔教授参与部分工作。

文章链接https://link.springer.com/article/10.1007/s13225-023-00527-2

图版1 杯伞科代表性物种子实体图

                                   图2  杯伞科物种系统发育树及含毒蕈碱物种在系统中的地位

 

 

 

 

 

 

 

 

 

上一条:我校获批国家自然科学基金“生物育种研究”青年专项项目

下一条:我院动物多肽药物创制国家地方联合工程实验室相关成果入选湖南省十大颠覆性创新技术

【关闭】